Banner image placeholder
Banner image

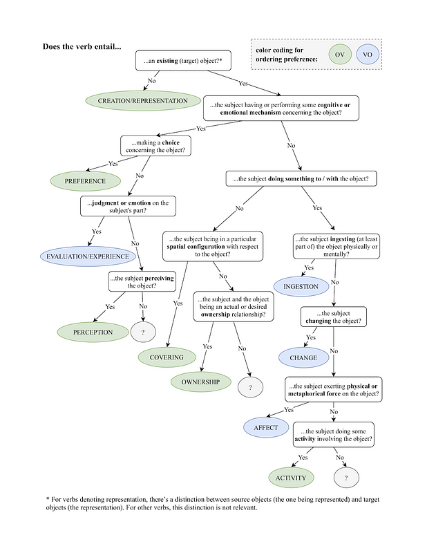
The Role of Verb Semantics in Hungarian Verb-Object Order


Conference paper


Dorottya Demszky
Proceedings of the Linguistic Society of America (LSA), 2021 Jan

DOI: https://doi.org/10.48550/arXiv.2006.09432

View PDF Supplementary material LSA 2021 Slides
Cite

Cite

APA   Click to copy
Demszky, D. (2021). The Role of Verb Semantics in Hungarian Verb-Object Order. In Proceedings of the Linguistic Society of America (LSA). https://doi.org/ https://doi.org/10.48550/arXiv.2006.09432


Chicago/Turabian   Click to copy
Demszky, Dorottya. “The Role of Verb Semantics in Hungarian Verb-Object Order.” In Proceedings of the Linguistic Society of America (LSA), 2021.


MLA   Click to copy
Demszky, Dorottya. “The Role of Verb Semantics in Hungarian Verb-Object Order.” Proceedings of the Linguistic Society of America (LSA), 2021, doi: https://doi.org/10.48550/arXiv.2006.09432.


BibTeX   Click to copy

@inproceedings{demszky2021a,
  title = {The Role of Verb Semantics in Hungarian Verb-Object Order},
  year = {2021},
  month = jan,
  doi = { https://doi.org/10.48550/arXiv.2006.09432},
  author = {Demszky, Dorottya},
  booktitle = {Proceedings of the Linguistic Society of America (LSA)},
  month_numeric = {1}
}



Translate to